
0. 프롤로그
어쩌다 보니 동아리 발표에서 VR 버츄얼 유튜버 체험 머시기 부스를 하게되었다.
원래는 VRChat과 Warudo로 대충 때우고 말려 했는데 아무리 생각해도 이것만 하기엔 애들이 "VR"를 보고 온 것과는 다르게 할 콘텐츠가 없어 실망할거 같은것이 눈에 보였다.
그래서 GPT 한테 도움을 요청해봤더니

Mocap, 즉 모션캡처 장비를 써보라는 조언을 해주었다.
그 순간 머리속을 스쳐가는 단어 "슬라임 트래커"
광학식이 아닌 IMU 센서를 사용하여 기존 바이브 트래커의 비싼 가격과 베이스 스테이션이 설치되야한다는 두 단점을 해소한 트래커이다.
심지어 오픈소스라 회로도 맞게 대충 배선 짜고 오픈소스 펌웨어 업로드만 딸깍하면 된다. (실제로도 그렇다면 굉장히 좋겠지만..)
그렇게 슬라임 트래커 자작을 시작하게 되었다.
1. IMU 센서 선정
앞서 말했듯 슬라임 트래커는 IMU 센서로 우리들의 움직임을 파악한다.
그렇기에 이 IMU 센서의 정확도가 구리면 당연히 트래킹 역시 제대로 되지 않게된다.
이에 대한 내용은 슬라임 VR 문서에 자세히 나와있다
https://docs.slimevr.dev/diy/imu-comparison.html
IMU Comparison - SlimeVR Docs
The community has been hard at work testing various IMUs for DIY SlimeVR trackers. A survey was held within the DIY community for a clearer picture of the current state of available IMUs. This page is based on user feedback and weighed against the survey,
docs.slimevr.dev
IMU는 크게 지자기 센서와 가속도 + 자이로스코프 센서를 사용한 9축 방식과 일반 가속도 + 자이로스코프 센서만을 사용한 6축 방식이 있다.
6축의 경우 단순 가속도 + 자이로스코프 센서만을 사용하여 위치를 파악한다. 물론 6축만 사용해도 충분한 추척성능을 보여주나, Yaw 움직임이 있을 경우 사용하면서 점점 오차가 발생하게 된다. Yaw 오차가 발생하면서 실제 서있는 자세와 VR속 나의 위치에 오차가 발생하여 주기적으로 위치 재설정을 해야한다.
반면에 9축의 경우 가속도 + 자이로스코프 센서만 이용하는것이 아닌 지자기 센서도 함께 사용한다.
지자기 센서로 실제로 얼마나 돌았는지에 대한 절대적인 수치를 제공받을 수 있기 때문에 6축 방식보다 Yaw 오차가 훨씬 줄어 위치 재설정을 하는 빈도가 줄어든다.
"그럼 무조건 9축으로 하는게 더 좋은거 아님?" 이라고 할수도 있지만, 9축방식의 경우 지자기 센서, 즉 지구 자기장을 이용하기 때문에 주변에 자기장을 교란시킬수 있는 물체가 있다면 오히려 6축보다 못한 성능을 보여줄수도 있다. 실제로 9축 트래커를 구매했다가 자기장 교란으로 지자기 센서를 끄고 6축 트래커로 사용하는 사람도 여럿 있다.
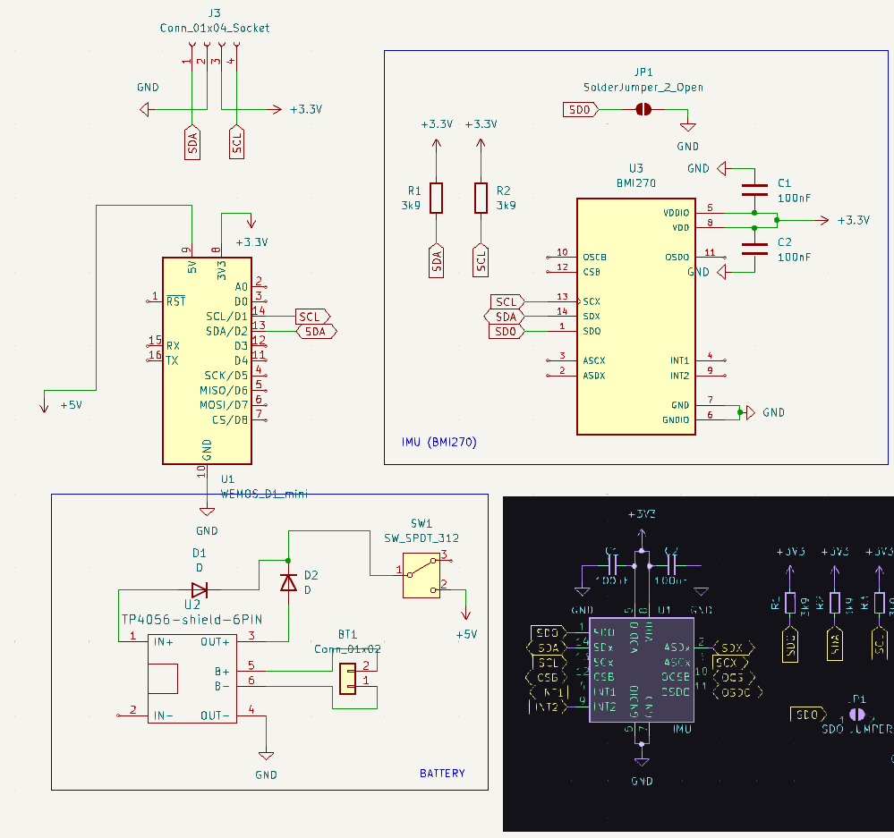
필자는 BMI270을 이용하여 6축 트래커를 제작하기로 하였다.
2. 회로 구성
그다음으로 회로를 구성해야한다.
공식문서에서 자신이 어떤 센서 조합으로 제작할때 회로를 어떻게, 뭘 주의하면서 해야하는지 친절하게 알려준다.
https://docs.slimevr.dev/diy/tracker-schematics.html
Tracker Schematics - SlimeVR Docs
docs.slimevr.dev

원래는 BMI270의 breakout(칩 형태가 아닌 PCB 보드형태로 되있는것)보드를 모듈식으로 끼우는식으로 제작할려 했으나, BMI270 breakout 보드를 국내에서 구매할 수 있는 경로가 없어 그냥 센서 칩을 온보드에 바로 박아버리는쪽으로 설계했다.


이후 위 회로도를 기반으로 PCB를 설계한 후 JLCPCB에 PCBA 주문을 넣었다.

다음편인 조립은 PCB가 도착하는대로 작성하도록 하겠다.
제발 PCB 설계미스 없게 해주세요 제발 PCB 설계미스 없게 해주세요 제발 PCB 설계미스 없게 해주세요 제발 PCB 설계미스 없게 해주세요 제발 PCB 설계미스 없게 해주세요 제발 PCB 설계미스 없게 해주세요 제발 PCB 설계미스 없게 해주세요 제발 PCB 설계미스 없게 해주세요 제발 PCB 설계미스 없게 해주세요 제발 PCB 설계미스 없게 해주세요
'삽질기 > 슬라임 VR 트래커 제작하기' 카테고리의 다른 글
| [슬라임 트래커 제작] #2 - 납땜 (0) | 2025.01.16 |
|---|